architecture
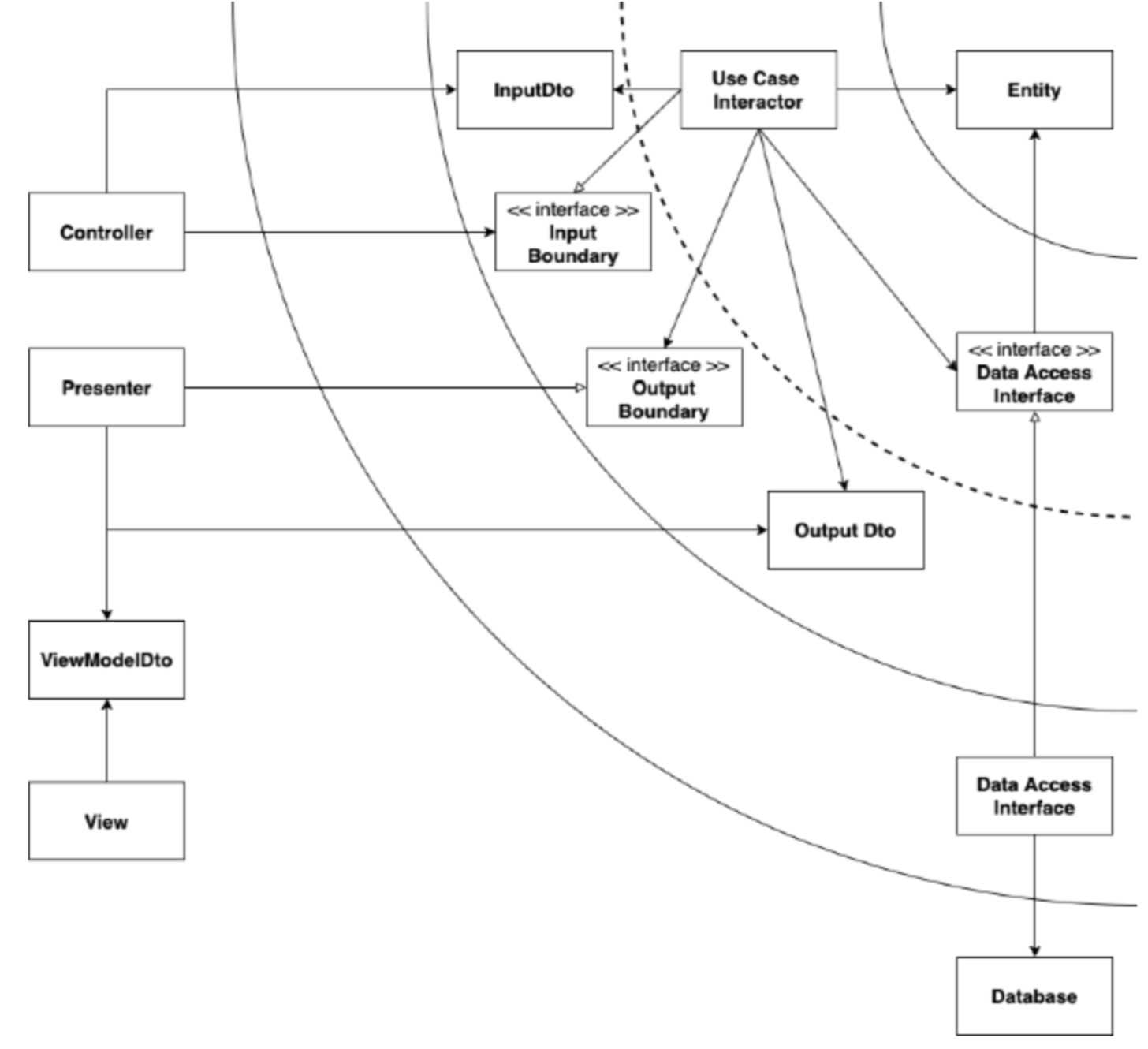
클린 아키텍처

-
관계
- Dependency
- Application은 Domain을 사용할 수 있어도, Domain은 Application을 사용 못함
- layer
- Business Rule과 Processes 들은 Application layer와 Domain layer상에서 이루어짐
- Dependency
-
control flowin the clean architecture

-
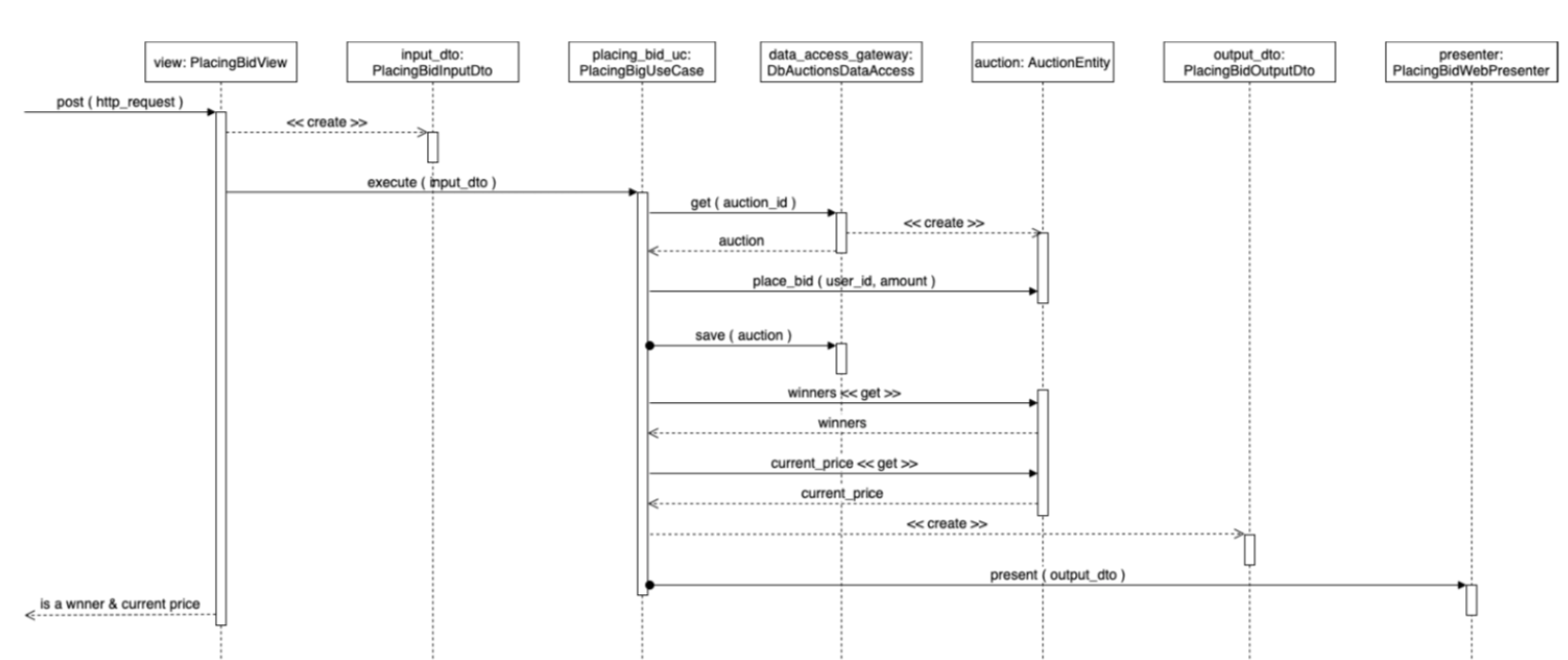
sequence diagram

헥사고날 아키텍처
- domain : 기본 함수/ 도메인 단위 함수 (애플리케이션과 연동하는데, port가 필요할까?)
- application : 도메인 단위 함수로 비즈니스 로직 구현
- adapter : 외부 서비스와 연동하는 port